안녕하세요.
테크넷 마스터 김재벌 입니다.
CNCF의 프로젝트로 유명한 Rook을 OCI Kubernets 스토리지 관리에 사용하는 방법에 대한 포스팅이 있어서 간략하게 정리해 보고자 합니다.
Kubernetes에서 DB/분석/이벤트스토어 같은 stateful 워크로드는 “안정적·고성능·개발자가 쓰기 쉬운 스토리지”가 핵심 과제 입니다.
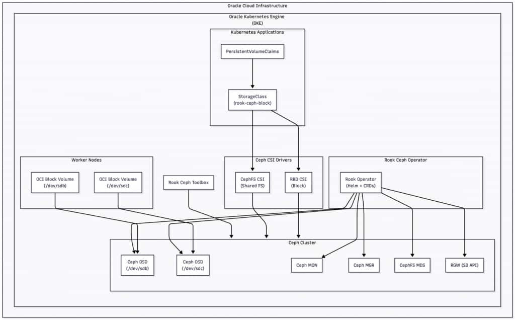
OKE(Oracle Kubernetes Engine)는 OCI Block Volume, File Storage, Object Storage와 기본적으로 잘 통합되며, 여기에 Rook + Ceph를 더해 “클러스터 내부(in-cluster) 소프트웨어 정의 스토리지 계층”을 운영하는 방식 입니다.

Rook: CNCF 졸업(Graduated) 프로젝트인 Kubernetes Operator로, CRD/컨트롤러를 통해 주로 Ceph 같은 스토리지 시스템을 쿠버네티스 방식으로 관리
Ceph가 제공하는 스토리지 타입: RBD(블록), CephFS(POSIX 공유 파일시스템), RGW(S3 호환 오브젝트)
OKE에서의 구성 개념: 워커 노드에 OCI Block Volume을 붙이고(노드별 디바이스), 이를 Ceph OSD 용량으로 사용해 내구성과 예측 가능한 성능을 확보하는 구조
Rook이 Ceph 구성요소(모니터/매니저/MDS/게이트웨이 등)를 배포·운영하고, Kubernetes가 일반 워크로드처럼 스케줄링/복구를 수행
애플리케이션 관점: 기존처럼 PVC(PersistentVolumeClaim)를 쓰고, 차이는 StorageClass 선택
Ceph CSI 드라이버가 PVC를 RBD 이미지 또는 CephFS 서브볼륨으로 매핑하며, Rook이 프로비저닝/어태치/마운트/스냅샷/삭제 같은 라이프사이클을 처리
운영자 관점: 정책과 토폴로지를 Rook CRD 및 Helm values로 선언적으로 관리 가능
레퍼런스 셋업 :
cloud-init으로 노드 준비 및 Block Volume 부착 자동화
Helm으로 Rook operator 설치
OSD는 전용 디바이스(예: /dev/sdb, /dev/sdc)만 사용하도록 “디스커버리/선별” 설정
rook-ceph-block StorageClass를 제공하고, 운영 점검용 toolbox 활성화
GitOps/Terraform 워크플로우에 자연스럽게 맞고, 노드+Block Volume 추가로 수평 확장 가능
Rook을 OCI 서비스와 함께 사용하는 이유는 무엇일까요?
클라우드 아키텍처를 위한 신뢰할 수 있는 구성 요소로 OCI의 네이티브 스토리지 서비스를 권장합니다.
Rook은 이러한 서비스를 대체하는 것이 아니라, Kubernetes 플랫폼이 통합된 개발자 경험과 세분화된 애플리케이션 중심 정책을 활용할 때 OKE를 향상시킬 수 있는 **클러스터 내 스토리지 제어 플레인**입니다.
“OCI 네이티브 스토리지를 대체하는 게 아니라” Rook은 OKE에 쿠버네티스-퍼스트 스토리지 컨트롤 플레인을 더해 개발자 경험과 정책 제어를 강화하는 보완재라는 포지션
장점:
단일 선언적 레이어로 복제계수/디바이스 클래스/압축/배치 같은 스토리지 동작을 코드로 관리(클러스터 설정과 같은 저장소에서)
CI/CD로 StorageClass·쿼터·풀 정책을 진화시키기 쉬워 온보딩 속도/워크플로우 효율을 높임
개발/테스트 및 멀티테넌시에서 유용한 스냅샷, thin provisioning, 클론 같은 기능
멀티 리전/멀티 환경/멀티 클라우드에서도 동일한 K8s 네이티브 인터페이스를 유지해 일관성과 DR 테스트 용이성을 기대
네이티브 서비스가 더 적합한 경우도 명시: 관리형 NFS 경험이 필요하면 OCI File Storage, 글로벌 버킷 라이프사이클 기능이 중요하면 OCI Object Storage가 더 직접적일 수 있음
결론:
OKE 위에 Rook으로 Ceph를 배포하면 블록/파일/오브젝트를 “한 가지 K8s 방식”으로 제공하고, 정책을 한 곳에서 관리하며, 노드+볼륨 추가로 확장하는 운영 가능
OCI에서 쿠버네티스용 스토리지 패턴을 평가하고 있다면, 작은 OKE 클러스터에서 cloud-init으로 볼륨 붙이고, 최소 Helm values로 Rook 차트를 배포한 뒤 스냅샷/클론을 쓰는 실제 워크로드로 파일럿하는 것을 권장
참고: OKE에서 Rook 전체 인프라를 배포하는 GitHub 리포지토리를 링크로 제공
'OS & network > cloud' 카테고리의 다른 글
| OCI 생성형 AI, 온디맨드 모드에서 AI 가이드라인 지원(26년 2월 9일) (0) | 2026.02.19 |
|---|---|
| 오라클 AI 월드투어 2026 과 AI 서밋 (0) | 2026.02.19 |
| 오라클 AI 자격 인증 취득과 학습경로 (0) | 2026.02.17 |
| 오라클 AI 교육 및 인증 프로그램 소개 (0) | 2026.02.08 |
| 사람 중심의 인력 운영에서 신뢰할 수 있는 자율성을 구현하겠다 오라클의 비전 (0) | 2026.02.05 |